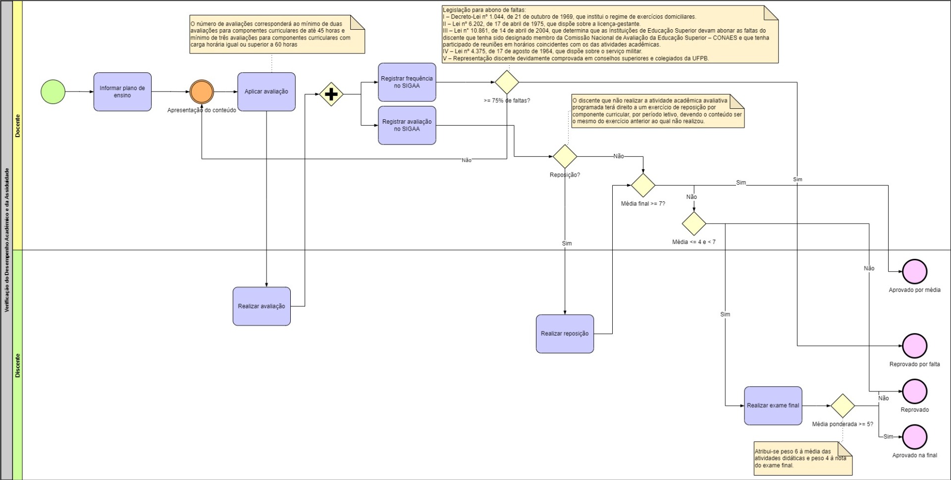
Página Inicial Processo - Verificação do Desempenho Acadêmico e da Assiduidade.jpg